Close
热镀锌螺栓
高强度紧固件
钢结构螺栓
地脚螺栓
外墙保温锚栓
电力配件
交通配件
其他产品
专利产品
首页
关于我们
企业简介
领导致辞
企业文化
企业标识
组织机构
公司优势
新闻中心
公司新闻
行业动态
产品中心
热镀锌螺栓
高强度紧固件
钢结构螺栓
地脚螺栓
外墙保温锚栓
电力配件
交通配件
其他产品
专利产品
技术实力
生产设备
检测设备
企业厂区
车间内景
库存产品
办公环境
质量保证
生产流程
工程业绩
绿色供应链
节能信息
环境信息
碳排放信息
供应商信息
社会责任报告
绿色设计
绿色采购
绿色生产
绿色回收
联系我们
0310-6668178
15030067688
EN
0310-6668178
15030067688
EN
联系我们
河北省邯郸市西南工业园露禅大街
总机:0310-6668178
15030067688
绿色供应链
首页
社会责任报告
节能信息
环境信息
碳排放信息
供应商信息
社会责任报告
绿色设计
绿色采购
绿色生产
绿色回收
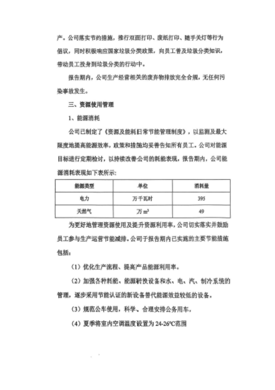
2024年社会责任报告
时间:2025-05-17 13:33:11 来源:河北运昌紧固件制造有限公司,运昌实业 点击数:170
下一篇:
邯郸市兆运电力紧固件制造有限公司-ESG报告